Nº 2457 - Outubro de 2006
Planeamento Estratégico e de Forças
Vice-almirante
António Manuel Fernandes da Silva Ribeiro
1.  Utilidade
 
A história de Portugal comprova que, quando faltou um planeamento estratégico claramente formulado e bem direccionado para objectivos nacionais relevantes e materializáveis, ou não existiu um planeamento de forças sólido e bem elaborado, o país reagiu de improviso às iniciativas militares contrárias, não revelou capacidade para modelar os desafios externos que afectaram os seus interesses e, por isso, sofreu grandes prejuízos, cujas consequências perduraram no tempo.
 
O planeamento estratégico articula com coerência os meios nacionais de natureza política, económica, psicossocial e militar, no espaço e no tempo de acção para, em situações de disputa internacional, materializar os objectivos nacionais. O planeamento de forças é o processo pelo qual, em âmbito militar, se estabelecem requisitos de meios, baseados numa avaliação das necessidades de defesa nacional, e se edificam e estruturam forças militares, dentro das limitações orçamentais. Por outras palavras, o planeamento de forças serve o planeamento estratégico, ao edificar e estruturar os meios militares com a dimensão, a composição e a organização adequadas para as Forças Armadas contribuírem para materializar os objectivos nacionais, face aos desafios estratégicos do ambiente de segurança e às limitações de recursos.
 
As decisões que são tomadas em determinado momento sobre os planea­mentos estratégico e de forças, têm influência fundamental nas estratégias de defesa nacional e militar nas décadas seguintes. Por isso, a sua qualidade constituirá um investimento poderoso na construção do futuro do país. Todavia, tomar as melhores decisões no quadro dos planeamentos estratégico e de forças numa sociedade democrática, é um processo difícil, que leva tempo e exige especialistas em estratégia e planeamento1. Uns e outros necessitam de lidar com complexos factores de decisão, níveis de decisão e execução, princípios e regras da estratégia, modelos de acção estratégica, provas da estratégia etc. Para esse efeito, e porque é grande a diversidade de ideias, conceitos, opiniões e diferentes pontos de vista a considerar, a confusão será reduzida pela utilização de um modelo destinado a organizar os elementos essenciais da estratégia no quadro do desenvolvimento dos processos de planeamento estratégico e de forças.
 
Porque o planeamento estratégico se destina a construir o futuro do país perante problemas difusos e eventualidades prolixas, verifica-se uma grande incerteza e uma considerável margem de desacordo a respeito das estratégias de defesa e militar a adoptar, e da forma como devem ser edificadas e estruturadas as forças militares para satisfazerem requisitos de defesa mal conhecidos. Infelizmente, poucas vezes se tem uma única resposta correcta. Com frequência aplicam-se diferentes, porém válidos, argumentos a opções totalmente distintas, cada uma das quais depende dos objectivos nacionais que se visam e das hipóteses assumidas sobre os problemas e as eventualidades que se colocam ao país. Muitas vezes têm de ser feitas opções difíceis, baseadas em informações limitadas e num futuro incerto. Esta tendência acentua-se quando os responsáveis políticos e estratégicos se concentram num só factor de decisão, que consideram mais relevante para os seus interesses específicos, como é o caso do orçamento, sem tentarem explorar, de forma equilibrada, todas as dimensões dos elementos essenciais da estratégia. Nestas circunstâncias, para se elaborarem as estratégias de defesa e militar, e se edificarem e estruturarem as Forças Armadas que a realidade actual exige e as possibilidades do futuro carecem, é vantajoso estabelecer de um modelo de planeamento estratégico e de forças que ajude os estrategistas e os planeadores a formular as perguntas adequadas, a apreciar a dinâmica complexa da estratégia e a tratar de forma compreensiva os importantes factores presentes na tomada de decisão estratégica.
 
Embora reconhecendo que os interesses das diferentes organizações, os comportamentos burocráticos e as políticas sectoriais têm um papel impor­tante em todas as escolhas estratégicas, o modelo apresentado por Liotta e Lloyd2 tem sido muito útil na formulação dos requisitos de defesa e militares, e na avaliação das opções alternativas de estratégia e de forças. Este modelo adopta a abordagem descendente do planeamento, que começa com os interesses e objectivos nacionais, e continua com avaliações detalhadas, que ajudam os responsáveis pelas decisões a seleccionarem as futuras estratégias de defesa e militar. Evidencia os principais factores que devem ser consi­derados nos processos, e representa um compromisso entre a complexidade da realidade e a necessidade de simplicidade, como forma de facilitar o entendimento sobre os planeamentos estratégico e de forças. O modelo de Liotta e Lloyd é uma ferramenta que pode ser usada como: guia para desenvolver estratégias alternativas e forças futuras; ajuda para avaliar os argumentos dos estrategistas e dos planeadores; ponto de partida para desenvolver aproxi­mações alternativas para estruturação das decisões dos planeamentos estra­tégico e de forças.
 
 
2.  Elementos
 
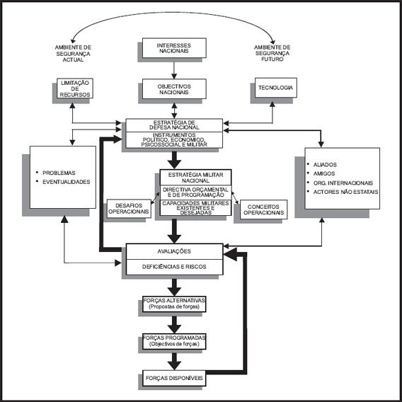
O modelo de planeamento estratégico e de forças de Liotta e Lloyd foi sistematizado em opções estratégicas (secção superior) e opções de forças (secção inferior).
 
A secção das opções estratégicas engloba a identificação dos interesses nacionais, dos objectivos nacionais e da estratégia de defesa nacional, incorporando os instrumentos tradicionais do poder nacional (político, económico, psicossocial e militar). À esquerda do fluxograma são evidenciados os factores que afectam o ambiente de segurança presente e futuro, considerando problemas e eventualidades. À direita do fluxograma são evidenciados os factores que são meios e influências na estratégia de defesa nacional: os aliados e amigos; as organizações internacionais; e os actores não estatais. O fluxo­grama também evidencia que as limitações de recursos e a tecnologia são factores críticos que, frequentemente, enformam e, por vezes, distorcem e condicionam, o desenvolvimento da estratégia de defesa nacional.
 
As opções de forças surgem na secção inferior do fluxograma, onde a estratégia militar, a directiva orçamental e de programação, e as capacidades militares existentes e desejadas, determinam o dimensionamento e a selecção das forças. Os desafios operacionais que as forças poderão enfrentar e os conceitos operacionais emergentes para ultrapassar esses desafios, influenciarão a estratégia militar, a directiva orçamental e de programação, e as capacidades militares existentes e desejáveis. As opções das forças também englobam avaliações qualitativas e quantitativas da capacidade das forças disponíveis para apoiar a estratégia de defesa nacional, a fim de superar os problemas e explorar as eventualidades. As deficiências e riscos são encontrados em resultado da aplicação de limitações orçamentais específicas à aquisição de meios. As escolhas alternativas de forças (propostas de forças) são avaliadas para lidar com as deficiências e reduzir os riscos, programando forças para o futuro. À medida que estas forças são edificadas, tornam-se disponíveis para apoiar a estratégia.
 
 
Modelo de
<span style="FONT-SIZE: 12pt; FONT-FAMILY: " times="" new="" roman";="" mso-fareast-font-family:="" "times="" mso-ansi-language:="" pt;="" mso-fareast-language:="" mso-bidi-language:="" ar-sa"="">As linhas a cheio no modelo ilustram o “porquê” e o “como” as avaliações são uma parte essencial dos planeamentos estratégico e de forças, visto que, através delas, se unem as opções sobre a estratégia e sobre as forças. Na realidade, tais linhas traduzem circuitos de realimentação do processo de planeamento estratégico e forças, que jogam um papel importante, sobretudo quando as opções estratégicas e as opções de forças tendem a entrar em conflito. Poderiam ter sido identificados outros circuitos de realimentação e outras relações entre elementos do modelo, evidentes na prática. Contudo, foram omitidas por motivos de simplificação da figura.
 
 
3.  Opções Estratégicas
 
As assumpções básicas, os cenários e as limitações que são introduzidos na identificação dos interesses nacionais e dos objectivos nacionais, e na formulação da estratégia de defesa nacional, estabelecem o rumo das sucessivas decisões dos planeamentos estratégico e de forças. Por isso, é essencial que as opções estratégicas sejam claramente definidas, antes do desenvolvimento das opções de forças.
 
A formulação da estratégia de defesa nacional é uma tarefa difícil, porque requer pesquisa e reflexão sobre muitos factores interrelacionados, nomea­damente os problemas a superar e as eventualidades a explorar, os interesses e os objectivos dos nossos aliados, amigos e contrários, as limitações dos nossos recursos humanos e materiais, e a tecnologia que esperamos ter disponível no horizonte temporal do planeamento estratégico. Apesar do esforço despendido nessa pesquisa e reflexão, e nos trabalhos de formulação que se seguem, por vezes é necessário alterar os nossos objectivos nacionais, quando se torna evidente que não podemos materializá-los com a estratégia de defesa nacional escolhida e as forças militares disponíveis.
 
3.1.     Interesses nacionais
 
No mais alto nível de abstracção os interesses nacionais constituem a fonte de onde derivam os objectivos nacionais e a estratégia integral do Estado. Os interesses nacionais constituem os desejos e as necessidades mais importantes da nação. Por isso, normalmente perduram no tempo e atraem amplo apoio dos cidadãos. Os interesses nacionais vitais são, geralmente, expressos em termos de sobrevivência e de bem-estar. Nesse sentido, a preservação da integridade territorial, da liberdade, da independência, das instituições políticas, dos valores e da honra, são fundamentais para a sobrevivência de qualquer país. A manutenção do bem-estar económico e da qualidade de vida do povo, também são interesses nacionais vitais, bem como a sobrevivência dos aliados e amigos, a quem cada país está unido por laços históricos, políticos, económicos e culturais. Nem sempre é possível encontrar os interesses nacionais plasmados de forma evidente e simples em documentos específicos. Porém, é possível identificá-los nos textos e nos discursos feitos pelos líderes políticos.
 
3.2.     Objectivos nacionais
 
Enquanto os interesses nacionais definem os desejos e as necessidades básicas que fundamentam a reacção de um país, os objectivos nacionais servem a execução da estratégia nacional e, consequentemente, dos interesses nacionais. Muitas vezes são referidos como política nacional ou fins nacionais, porque traduzem as metas específicas que um país procura materializar, a fim de promover, apoiar ou defender os seus interesses nacionais. Esta relação, por um lado, evidencia a necessidade de conciliação dos objectivos nacionais relativamente aos interesses nacionais. Por outro lado, mostra que a coerência entre ambos, exige que os estrategistas envolvidos na sua identificação, observem grande disciplina e rigor intelectual, para que não surjam objectivos nacionais sem o devido respaldo nos interesses nacionais, nem interesses nacionais sem os correspondentes objectivos nacionais relevantes e materializáveis.
 
Se os interesses nacionais não se alteram radicalmente de governo para governo, os objectivos nacionais podem variar profundamente. Por outro lado, é necessário identificar objectivos nacionais detalhados e estabelecer a sua prioridade em cada região ou situação específica onde estiverem em jogo os interesses nacionais. Com excessiva frequência os objectivos nacionais estabelecidos são vagos, mal orientados, demasiado ambiciosos, deficientes ou inoportunos. Todavia, é fundamental que sejam bem direccionados e claramente formulados, para que se possa planear como serão materializados.
 
3.3.     Estratégia de defesa nacional
 
A estratégia de defesa nacional é o plano principal para materializar os objectivos nacionais, mediante a articulação, no tempo e no espaço, de meios políticos, económicos, militares, e psicossociais3, isto é, os instrumentos básicos do poder nacional. As opções estratégicas incluídas nesse plano, indiciam de que maneira um país utiliza esses meios para materializar os objectivos nacionais. Estas opções estratégicas e as hipóteses assumidas a respeito das mesmas, fornecem um guia e estabelecem limites para as decisões de nível mais baixo. Por isso, nestes níveis da estratégia, os instrumentos do poder nacional são mais prescritivos. Por exemplo: a estratégia económica explica como modificar a taxa de crescimento de um país; a estratégia diplomática descreve como agir nos fora internacionais; a estratégia psicossocial indica como degradar a coesão do contrário; a estratégia militar revela como serão utilizados os meios militares. Tudo isto para modelar o ambiente de segu­rança, obter influência internacional, dissuadir agressões, defender o país e vencer as guerras que não podem ser evitadas4. O modelo da figura mostra, de forma explícita, que a estratégia militar nacional surge da estratégia de defesa nacional e a apoia. Desta forma, a abordagem descendente aos planeamentos estratégico e de forças, permite que a estratégia de defesa nacional estabeleça os limites pelos quais serão tomadas as sucessivas decisões para escolha das forças militares.
 
3.4.     Estratégia militar nacional
 
A estratégia militar nacional deve surgir dos objectivos nacionais e da estratégia de defesa nacional. As mudanças significativas ocorridas no ambiente internacional criam a necessidade de reanalisar todos os elementos da estratégia militar nacional. Para auxiliar tal revisão, por vezes é útil ver os elementos desta estratégia como opções fundamentais sobre linhas de acção alternativas. Estes elementos, ou descritores, determinam de que maneira pensamos utilizar os nossos meios militares, a fim de materializar os nossos objectivos nacionais.
 
Algumas destas opções fundamentais são: uma estratégia de coligação versus uma estratégia autónoma; dissuasão versus imposição; forças pré-posicionadas versus projecção de força; forças flexíveis para uso global versus forças adaptadas a cada região; forças de reserva versus forças do activo. O grau de modificação da estratégia militar nacional devido a estes e outros parâmetros, influenciará, em grande medida, os tipos (dimensão, composição e organização) das forças militares requeridas no futuro.
 
3.5.     Directiva orçamental e de programação
 
Evidentemente que, como os objectivos nacionais que qualquer Estado deseja materializar excedem sempre os recursos disponíveis, é forçoso optar entre objectivos opostos e alternativos, que se excluem mutuamente. Os Ramos das Forças Armadas concorrem por recursos com outros órgãos governamentais, com órgãos não governamentais e entre si, sobretudo nos países democráticos e em tempo de paz. Consequentemente, os planeamentos estratégico e de forças implicam uma ponderada distribuição de recursos, que resulta da necessidade de decidir que linhas de acção são mais importantes, estabelecendo prioridades. Por isso, o processo dos planeamentos estratégico e de forças pode ser considerado como um problema de atribuição de recursos. Em Portugal a Lei de Programação Militar (LPM), que identifica as forças programadas, é o resultado do Ciclo Bienal de Planeamento de Forças (CBPF), cujo objectivo é decidir como os recursos limitados devem ser distribuídos entre prioridades militares que competem entre si. A Directiva Ministerial de Defesa Militar (DMDM) é o passo inicial do CBPF, onde o MDN estabelece medidas políticas destinadas a regular, para o próximo biénio, mas com horizonte de 6 anos, eventualmente extensível a 18 anos, os orçamentos e os programas do Estado-Maior General das Forças Armadas (EMGFA) e dos Ramos das Forças Armadas.
 
No Estado há cinco diferentes níveis de distribuição de recursos, que afectam a quantidade dos disponíveis para a defesa. Vamos analisar de seguida os dois primeiros níveis, onde são tomadas as decisões sobre as orientações orçamentais a incluir na DMDM. Os três restantes níveis serão descritos na etapa do planeamento de forças, quando se seleccionarem as forças alter­nativas.
 
No mais alto nível consideram-se os recursos totais que o país dispõe, e a forma como devem ser distribuídos entre os sectores público e privado. Este processo é uma parte integrante da escolha da estratégia integral e da atribuição de recursos para operacionalizá-la. O debate, neste nível, centra-se nas prioridades nacionais (tanto internas como internacionais), em termos de crescimento económico, emprego, inflação, orçamento e balanças comerciais, e produtividade geral da economia.
 
O segundo nível de atribuição de recursos ocorre entre os programas de defesa e os alheios à defesa (sociais), dentro do orçamento nacional. A premência dos objectivos políticos, económicos, psicossociais e militares, a considerar pela estratégia de defesa nacional, exerce uma influência significativa nas decisões sobre a atribuição de recursos neste nível. Por isso, os planeadores de defesa devem articular as suas necessidades legítimas, a fim de satisfazer os objectivos de defesa nacional e, de maneira realista, avaliar a disponibilidade de recursos para a defesa nacional no futuro. Com excessiva frequência os planos de defesa nacional assumem que os orçamentos serão incrementados no futuro, para corrigir as deficiências actuais. Porém, o que se verifica em tempo de paz é a diminuição dos orçamentos de defesa nacional, em resultado de sentimentos contra a guerra, ou de esforços para reduzir a inflação. Consequentemente, os planos de modernização ou reequipamento das Forças Armadas são atrasados.
 
3.6.     Capacidades existentes e desejadas
 
No final da década de 90 do século XX os planeamentos estratégico e de forças deixaram de estar focalizados na ameaça, para adoptarem um processo mais exigente do ponto de vista conceptual, mas operacionalmente neces­sário: as capacidades. Em parte, esta alteração traduziu um reconhecimento das múltiplas dinâmicas que tornavam o ambiente de segurança bem mais complexo e difícil que durante a guerra-fria. O envolvimento das forças militares no combate ao terrorismo a partir de 2001, intensificou a necessidade estratégica de forças militares mais ligeiras, flexíveis, móveis e prontas, capazes de operar um amplo conjunto de capacidades. Por isso, Portugal, como os seus aliados, passaram a reflectir nos respectivos sistemas de forças e dispositivo, as tendências orientadoras dos desafios e conceitos operacionais, bem como o processo contínuo para melhoria das capacidades das forças militares existentes e para alcançar as desejáveis. Na melhor das expectativas estas influências operacionais orientam a estratégia militar nacional, o orçamento e os programas, e o entendimento das capacidades existentes e desejáveis do sistema de forças e do dispositivo de forças. Complementarmente, a estratégia militar nacional, a directiva orçamental e de programação, e as capacidades existentes e desejadas, forçam o refinamento dos conceitos operacionais e os caminhos para ultrapassar os desafios operacionais. O modelo da figura apresenta setas com duplo sentido, evidenciando as múltiplas influências e interdependências da estratégia militar, da directiva orçamental e de programação, e das capacidades existentes e desejadas, relativamente a desafios e conceitos operacionais.
 
 
4.  Opções de Forças
 
Após a formulação das estratégias de defesa nacional e militar nacional, é necessário avaliar a nossa capacidade para levar a cabo tais opções estratégicas, com base na disponibilidade de forças militares, face aos problemas e às eventualidades previstas. Estas avaliações podem ter várias formas, desde os tratamentos analíticos detalhados das forças contrárias, até aos julgamentos intuitivos sobre os valores não quantificáveis da guerra. Seja qual for a sua forma, qualquer avaliação das opções estratégicas deve incluir, de alguma maneira, certos elementos essenciais: objectivos, estratégias, problemas, eventualidades, riscos e forças disponíveis. A norma fundamental é, simplesmente, reflectir sobre se as Forças Armadas servem a estratégia de defesa nacional e a estratégia militar, de tal forma que, considerados os problemas e as eventualidades, os objectivos nacionais sejam atingidos com riscos aceitáveis.
 
As deficiências identificadas por esta avaliação geral, com frequência são descritas como riscos militares. É possível reduzi-los mediante uma selecção judiciosa de forças alternativas. Nestas circunstâncias, torna-se evidente que as decisões finais relativas a que forças deverão ser incluídas na próxima LPM, estão condicionadas pelos objectivos nacionais, pela estratégia de defesa nacional, pela estratégia militar nacional, pela directiva orçamental e de programação e pelos riscos assumidos por não se ter investido em ocasiões anteriores. Tais decisões podem conduzir, ou dar mais importância, por exemplo, a um melhoramento da prontidão à custa da modernização das armas, ou à edificação de forças especiais, em prejuízo de outras forças.
 
Todo o processo de escolha de forças deveria ser dinâmico, a fim se adaptar às evoluções do ambiente de segurança em permanente mudança. Os diferentes elementos para o planeamento de forças são considerados em graus variados, tanto dentro como fora do Ministério da Defesa Nacional (MDN). O processo deve consolidar-se, pelo menos, de dois em dois anos, na prepa­ração dos planos de forças para os anos seguintes.
 
4.1.     Desafios
 
Uma tarefa essencial para o estrategista e o planeador de forças é avaliar o ambiente de segurança, em termos de desafios estratégicos resultantes de problemas a superar e de eventualidades a explorar no futuro, evidenciando, de forma completa, a natureza de tais factores, a probabilidade de que se produzam, e as consequências para os interesses nacionais. Em definitivo, tais julgamentos levam a outras decisões sobre como edificar e estruturar as forças, e de que maneira aplicá-las em todo o espectro de conflito.
 
4.2.     Actores
 
Um aspecto muito importante é a avaliação da medida em que a nossa estratégia se ligará à de outros actores, quer seja através de alinhamentos amplos, de alianças específicas como a NATO, de segurança colectiva ou cooperativa através de organizações internacionais como a ONU, ou de coligações ad hoc. As contribuições esperadas dos aliados ou de países amigos são muito importantes para a nossa estratégia e para a nossa atribuição de recursos limitados. A influência de outros actores não estatais tem adquirido uma crescente importância.
 
A complexidade de tais ligações inevitavelmente coloca a questão da efectividade de tais relações, bem como a divisão de trabalho e a assunção geral de responsabilidades estratégicas. As capacidades, intenções, circunstâncias e vulnerabilidades de outros países, organizações internacionais e outros actores não estatais, devem ser levadas em consideração, porque nem sempre alinham com os nossos interesses e objectivos nacionais. Na realidade, os seus interesses e objectivos nacionais estarão sempre em primeiro lugar, e apenas quando forem compatíveis com os nossos poderemos esperar incorporação de forças aliadas para cumprir com os nossos objectivos nacionais! Ao fazer-se a contagem das forças, só devem ser incluídas as susceptíveis de empenhamento operacional atempado e efectivo. Por outro lado, estas avaliações são críticas para a determinação fundamental entre uma estratégia autónoma e multila­teral.
 
4.3.     Forças disponíveis
 
Outro dado importante no processo de avaliação necessária à definição das opções de forças, é a descrição das forças militares que estarão disponíveis para emprego em conflitos futuros. Estas forças incluem: as forças existentes (no activo e na reserva)5; forças programadas para estarem operacionais durante o período de interesse; as contribuições de forças que podem ser esperadas por parte de aliados e amigos em situações específicas.
 
As forças existentes fornecem um ponto de partida inicial para se realizarem incorporações e abates. Devido aos extensos prazos de vida útil e de obtenção de grande parte dos sistemas de armas, as forças existentes formam, inevitavelmente, uma parte substancial do sistema de forças no futuro. Por isso, como o nosso sistema de forças não se constrói do nada em cada ano, as decisões para a modernização das forças são tomadas, em geral, na margem. Desta maneira, ainda que os objectivos nacionais e as estratégias de defesa nacional e militar nacional determinem a nossa selecção das forças, também é verdade que as forças existentes condicionam, em grande medida, as estratégias actuais e a nossa capacidade para responder às contingências presentes6 (objectivos militares específicos).
 
Os planeadores operacionais costumam enfatizar o emprego, a prontidão e a sustentação, visto que, no seu trabalho, devem considerar apenas as forças actualmente existentes. Os planeadores de forças tendem a concentrar-se nas novas estratégias e conceitos operacionais, na adaptação das organizações, na investigação e desenvolvimento, na modernização e nas questões do sistema de forças do futuro, já que o seu objectivo é criar forças capazes de apoiar as estratégias de defesa nacional e militar e os objectivos nacionais futuros. Ambas as perspectivas são importantes, e os melhores estrategistas e planeadores de forças são aqueles que encontram o equilíbrio entre as forças operacionais existentes e o investimento em capacidades futuras. Com efeito, as forças operacionais têm um efeito determinante na nossa capacidade de superar problemas e explorar eventualidades. O custo de as equipar, operar e manter é em prejuízo da modernização. Por isso, o equilíbrio entre modernizar as forças existentes para aumentar a sua prontidão actual, e edificar novas forças para aumentar a capacidade futura, é o assunto chave sobre como se devem empregar recursos limitados.
 
4.4.     Avaliações
 
Como se explicou nas três alíneas anteriores, as avaliações nos planea­mentos estratégico e de forças compreendem uma complexa série de análises que consideram os desafios estratégicos, bem como as nossas capacidades militares e as de aliados e amigos. Os resultados destas avaliações destinam-se a identificar as deficiências das forças disponíveis e a indicar os riscos inerentes aos programas de forças correntes. Este processo de avaliação conduz a decisões que, eventualmente, farão uma redistribuirão de verbas entre diferentes programas dos Ramos das Forças Armadas, dentro da directiva orçamental e de programação estabelecida, com o objectivo de corrigir as deficiências, através da realização de modificações nas diversas aquisições de armas, pessoal, operações, manutenção, investigação e desenvolvimento, e outros programas de apoio. Os programas revistos são utilizados como base para o futuro sistema de forças.
 
Ao realizar estas avaliações os planeadores devem formular as seguintes questões:
- O que queremos fazer? (objectivos nacionais);
- Como planeamos fazê-lo? (estratégia de defesa nacional e estratégia militar nacional);
- A que fazer face? (problemas e eventualidades);
- Quais os recursos disponíveis? (próprios e de outros actores);
- Quais são os desajustes? (riscos, deficiências, resultados imprevistos, bloqueios culturais);
- Porque queremos fazer isto? (interesses estratégicos desejados e impostos);
 
Tanto as avaliações qualitativas como as quantitativas são úteis para comparar estratégias e forças opostas. Entre os factores qualitativos encontram-se elementos tais como a liderança, a doutrina, o treino, o moral, a logística, as informações, a tecnologia e a iniciativa. Os factores quantitativos incluem a ordem de batalha, o poder de fogo, a mobilidade, a sobrevivência, a precisão, o alcance e os efeitos das armas, e um conjunto de outras quantidades mensuráveis. Para avaliar os factores quantitativos utiliza-se a contagem7, a modelação8 e os jogos de guerra9.
 
Durante todo o processo de avaliação há sempre o perigo que o mau julgamento sobre as assunções e as limitações estratégicas não seja tomado na devida conta.
 
É especialmente importante ter em consideração que, normalmente, são feitos julgamentos subjectivos na formação e na aplicação de todas as avaliações quantitativas, e que ninguém deve ser tentado a equacionar a validade do futuro pela precisão dos resultados. Em todo o caso, as avaliações, ao incorporarem o elemento humano, os simuladores político-militares, os jogos de guerra e os exercícios, oferecem ao planeador de forças e ao estrategista conhecimentos úteis para a sua tarefa.
 
4.5.     Deficiências e riscos
 
Através das avaliações quantitativas e qualitativas podem ser identificadas as deficiências das nossas estratégias de defesa nacional e militar nacional, ou do nosso sistema de forças, que evidenciam a necessidade de assumir riscos, até serem viáveis as melhorias nas forças.
 
O risco é um termo ambíguo, com intrincadas definições. No âmbito dos planeamentos estratégico e de forças o risco é traduzido pela diferença entre os fins desejados (objectivos nacionais) e o que pode ser atingido através dos meios disponíveis no espaço e tempo possível para acção (estratégias e forças).
 
Esta definição torna evidente a inevitabilidade do confronto de opiniões entre estrategistas, planeadores e responsáveis pela política de defesa nacional, no que diz respeito aos riscos. Não podem ser calculados com precisão e a sua avaliação é sempre subjectiva. Em todo o caso, para escolher as forças militares com realismo e eficiência, é preciso analisar, avaliar e gerir os riscos.
 
A análise dos riscos envolve a identificação e a quantificação dos factores que afectam o resultado desejado. Em particular, a probabilidade de derrota e a consequência da derrota devem ser analiticamente postas em causa, se vários níveis de risco estão para ser avaliados e geridos.
 
A avaliação dos riscos deve considerar quais são as implicações totais das deficiências identificadas. Para isso, é preciso decidir como são medidos e descritos os riscos. A medição dos riscos pode incluir a rapidez do sucesso, a capacidade de realizar vários empenhamentos simultâneos e a probabili­dade de sucesso. Em cada caso o significado de sucesso deve ser definido. A descrição dos riscos evidencia as áreas que requerem atenção em termos de programação de acções.
 
Para minimizar os efeitos dos riscos é necessário geri-los. Por isso, e no caso de existirem incertezas cruciais, é preciso procurar informações adi­cionais, que contribuam para reduzir os riscos antes de se decidir sobre uma linha de acção. Os orçamentos poderão contribuir para diminuir os riscos do insucesso. Pode-se reajustar os recursos entre as áreas de missão, aceitando maiores riscos em algumas delas, a fim de reduzir os riscos noutras. Por fim, no nível mais alto do planeamento estratégico, um país pode aceitar elevados níveis de risco associado à sua segurança, com a finalidade de atingir outros objectivos na área do bem-estar.
 
4.6.     Forças alternativas e programadas
 
O passo seguinte do planeamento de forças consiste em seleccionar, entre as forças alternativas, o número, o tipo e a combinação de capacidades militares necessárias para corrigir as deficiências das nossas forças, e minimizar os riscos, sem esquecer que se deve manter o equilíbrio entre os níveis de força e o realismo orçamental. Em Portugal este passo é realizado, de dois em dois anos, na preparação da LPM. Embora a força programada se encontre condicionada do ponto de vista orçamental, a nossa esperança é que ela cumpra, de acordo com o que se espera, com os aspectos mais críticos da estratégia militar nacional.
 
O CBPF é um mecanismo formal usado no MDN para definir os programas que serão orçamentados na LPM. Este documento mostra claramente como o investimento na defesa será distribuído nos próximos 6 anos, podendo alcançar um horizonte temporal de 18 anos. Embora o projecto de LPM seja o resultado final de um longo e envolvente processo realizado no MDN, não deve ser olhado como uma proposta definitiva das escolhas para as forças militares do futuro. A análise e o debate político na Assembleia da República, e o debate público à volta da enorme quantidade de decisões que moldam o futuro das forças militares nacionais, jogam papel significativo no planeamento de forças. Assim, a programação de forças militares deve ser encarada no seu contexto mais amplo, envolvendo o Governo, a Assembleia da República, os órgãos de comunicação social, as universidades e os cidadãos, entre outros públicos de interesse.
 
Nesta etapa existem três níveis gerais de atribuição de recursos financeiros. O primeiro ocorre quando se estabelece a parcela de cada Ramo das Forças Armadas no Orçamento da Defesa. Neste momento vêm à tona as preo­cu­pações sobre as missões e as tarefas, nomeadamente como devem ser atribuídas as verbas de defesa em todo o espectro do conflito? Como se deveria dar apoio aos elementos da estratégia militar nacional, tais como a presença no exterior, a projecção de força e os conflitos regionais? Quais são as necessidades de cada comando conjunto e específico? A prontidão actual ou a modernização futura são uma prioridade essencial?
 
A definição das prioridades de defesa tem um efeito importante na quantificação daquelas parcelas. Dentro de cada Ramo deve realizar-se uma segunda distribuição de recursos, entre cada uma das rubricas orçamentais. Neste ponto, a questão será quanto dinheiro deve ser atribuído ao pessoal, à operação e manutenção, e ao investimento. O último nível de atribuição de recursos ocorre quando se levam a cabo as opções das forças alternativas, dentro das áreas de missão de cada Ramo e entre elas. As unidades do Exército devem organizar-se em brigadas ou divisões? Deveriam ser pesadas, médias ou ligeiras? Deveria a Marinha pôr maior ênfase nas capacidades centradas em redes ou nas plataformas? Quais deveriam ser as prioridades entre subma­rinos, mobilidade estratégica ou transporte anfíbio? Deveria a Força Aérea modernizar as aeronaves de combate, ou o transporte aéreo estratégico? Quais deveriam ser as proporções entre as forças do activo e da reserva?
 
 
5.  Realimentação e Iteração
 
A caracterização do modelo de planeamento estratégico e de forças de Liotta e Lloyd foi feita passo a passo, segundo cada elemento. Porém, isso não significa que o processo de operacionalização seja sequencial ou rígido. Na realidade, os elementos são considerados em graus diversos, por diferentes grupos de estrategistas e planeadores em momentos distintos. Em todos os níveis existe realimentação e iteração, essenciais para assegurar um trata­mento integral de todos os elementos. As linhas grossas na parte superior da figura enfatizam a necessidade da realimentação e iteração para definir as opções estratégicas. As avaliações aos desafios, aos actores e às forças disponíveis podem indicar a necessidade de revisitar a escolha inicial da estratégia de defesa nacional, para satisfazer melhor os objectivos nacionais. Também podem evidenciar a necessidade de rever os objectivos de defesa nacional para assegurar que não se procura fazer mais do que a estratégia pode conseguir com os recursos e a tecnologia disponíveis.
 
As linhas grossas na parte inferior da figura indicam a necessidade de reavaliar, depois da selecção das forças programadas, a capacidade das forças disponíveis para levar a cabo a estratégia militar nacional. A avaliação das forças alternativas ajuda a determinar a escolha mais eficaz e eficiente dentro dos limites dos recursos.
 
As avaliações constituem o vínculo entre as opções estratégicas e as opções de forças. As limitações ou deficiências de uma estratégia militar só podem tornar-se evidente, depois de determinar as forças necessárias para executá-la. Quando existe uma má combinação entre a estratégia e as forças, devem ajustar-se as forças, reforçar a estratégia, modificar os objectivos ou aceitar riscos adicionais? André Beaufre caracteriza este dilema como o maior desafio do planeador de forças: «O problema militar mais difícil de resolver é estabelecer um sistema de segurança, tão pouco dispendioso quanto possível em tempo de paz, capaz de se transformar rapidamente numa força poderosa em caso de perigo de agressão»10.
 
Frequentemente factores políticos, burocráticos e organizacionais obscu­recem os importantes elementos racionais das decisões dos planeamentos estratégico e de forças. Face à presente dinâmica do ambiente de segurança e à crescente competição por recursos escassos, escolher as melhores estratégias de defesa nacional e as forças militares mais adequadas, é uma tarefa mais relevante que nunca. Erros cometidos hoje produzirão estratégia e forças mal adaptadas às necessidades futuras do país.
 
Devido às complexidades envolvidas e a numerosas incertezas que tornam difícil uma avaliação precisa, raramente são possíveis escolhas claras. Consequentemente, as decisões finais são frequentemente tomadas em ambiente de negociação política e de justificação organizacional. Por isso, os envolvidos nestas decisões de defesa nacional devem recorrer ao auxílio de aproximações racionais, à medida que consideram os numerosos elementos de planeamento e tentam produzir juízos atempados e fundamentados sobre as escolhas complexas da estratégia de defesa nacional, da estratégia militar e das forças militares.
 
Para além disso, é essencial que os decisores políticos comuniquem, clara e concisamente, o seu pensamento aos cidadãos.
 
 
Bibliografia
 
Barlet, Henry; Holman, G. Paul; Somes, Timothy E., “The Art of Strategy and Force Planning”, Strategy and Force Planning, 4ª ed., Naval War College, Newport, 2004.
Beaufre, André, Strategy for Tomorrow, Nova Iorque, Crane, Russak, 1974.
Directiva Ministerial para o Planeamento Militar, Despacho N.º 125/MDN/2000, de 26 de Junho.
Lei de Defesa Nacional e das Forças Armadas, N.º 29/82, de 11 de Dezembro.
Lei Orgânica de Bases da Organização das Forças Armadas, N.º 111/91, de 29 de Agosto.
Liotta, P. H.; Lloyd, Richmond M., Strategy and Force Planning, 4ª ed., Naval War College, Newport, 2004.
Pires, BRIG. Lemos; Godinho, CMG Martins; Bispo, GEN Jesus; Geraldes, COR, Linha de Investigação sobre Sistemas de Planeamento mo Âmbito da Política de Segurança e Defesa, Instituto de Defesa Nacional, Lisboa, 1989/90.
Ribeiro, António Silva, “Procedimentos do Planeamento Estratégico de Defesa Nacional”, Anais do Clube Militar Naval, Vol. CXXIV, Outubro-Dezembro, 1994, p. 813-84.
Ribeiro, António Silva, “Contributo para o Estudo de Alteração ao Método de Planeamento de Força Militar”, Anais do Clube Militar Naval, Vol. CXXVI, Abril-Junho, 1996, p. 211-217.
 
__________
  
*      Sócio Efectivo e vogal da Direcção da Revista Militar.
 
__________
 
 1 Conforme referem Henry Barlet, G. Paul Holman e Timothy E. Somes em «The Art of Strategy and Force Planning», Strategy and Force Planning, 4ª ed., Naval War College, Newport, 2004, p. 17, os especialistas que participam no planeamento estratégico e no planeamento de forças, provêm de diversas disciplinas académicas e experiências de trabalho, alguns deles com conhecimentos específicos no campo da geopolítica, outros, com ampla experiência no campo da economia, da diplomacia ou na administração pública. Muitos deles ocuparam, durante anos, cargos operacionais militares. Alguns sentem-se mais identificados com conceitos abstractos, enquanto outros preferem conceitos práticos. O desafio consiste em equilibrar as diferentes perspectivas, de forma a elaborar as melhores estratégias de defesa e a desenvolver as capacidades adequadas para materializar os objectivos nacionais.
 2 Liota, P. H. e Richmond M. Lloyd, Strategy and Force Planning, 4ª ed., Naval War College, Newport, 2004, pp. 1-16.
 3 Conforme referem Bartlet et, al., ob. cit., p. 20, os meios disponíveis para levar a cabo a estratégia de defesa nacional teoricamente comprometem a totalidade dos recursos do país. Na prática, no entanto, os estrategistas e planeadores de forças pensam em três conjuntos de ferramentas básicas. Os instrumentos económicos do poder nacional incluem acordos comerciais, ajuda estrangeira, disponibilidade de capital, impostos, gastos públicos e subsídios. Os meios diplomáticos compreendem os alinhamentos, as alianças, as coligações ad-hoc, os tratados, os bons ofícios, as sanções e negociações de qualquer classe e complexidade imagináveis. Os meios militares incluem todo o tipo de poder armado. Porém, importa igualmente considerar outros instrumentos de natureza cultural, informática e psicológica, com crescente capacidade de influenciar o comportamento de outros.
 4 Ibid, p.19 e 20.
 5 Não incluem as forças programadas para desactivação.
 6 As unidades navais, em especial, são o exemplo destas realidades. Um navio, depois de tomada a decisão de o construir, demora entre 5 e 8 anos a incorporar a esquadra. Depois tem, normalmente, 30 anos de vida útil. Caso seja sujeito a um programa de extensão de serviço, poderá manter-se operacional durante 40 a 45 anos. Por isso, é interessante imaginar como será a situação mundial ao longo desse tempo, e perspectivar como poderá contribuir para a segurança do país num horizonte tão alargado de tempo.
 7 A contagem do tipo e número de forças opostas tem utilidade limitada, mas é necessária. São usados métodos de contagem estática e atrição dinâmica. Naturalmente surgem problemas sobre que forças devem ser contadas, se as comparações devem ser simétricas (forças iguais) ou assimétricas (forças que se opõem), como é que a contagem dobrada pode ser evitada, como devem ser contabilizados os aspectos organizacionais, como devem ser tratadas as diferenças do poder de fogo e de mobilidade, e como devem ser encaradas as mudanças de estratégia. Existem várias técnicas para lidar com esta complexidade.
 8 Os modelos de situações de combate são usados para determinar a capacidade das forças militares executarem as suas missões específicas. A eficiência das armas individuais e as tácticas são testadas. O modelo analítico permite estender os resultados da sua investigação até interacções complexas entre muitos sistemas de armas. De facto, os modelos reduzem a extrema complexidade da natureza dos combates para uma relativamente simples forma matemática. Embora isto possa mobilizar significativamente o entendimento de qualquer pessoa para a relação de causa feito, pode também encobrir a verdadeira complexidade e incerteza, que sempre existirá na realidade da guerra. Contudo, usados com cuidado, os modelos analíticos são ajudas indispensáveis para avaliar as capacidades militares.
 9 Os jogos de guerra introduzem o elemento das decisões humanas nas avaliações. São simulações de operações militares envolvendo duas ou mais forças opostas, conduzidas
   usando regras, dados e procedimentos imaginados para traduzir uma situação verdadeira ou assumida da vida real. A guerra simulada fornece um meio de ganhar experiência, identificar erros ou insuficiências, e melhorar técnicas sem os prejuízos de um conflito real. Os jogos de guerra proporcionam valiosas tomadas de consciência sobre a capacidade e o emprego das forças planeadas. As simulações político-militares podem mostrar a verosimilhança das várias estratégias, e testar a sua confrontação em cenários particulares. A eficiência das forças que estão sob análise e os tipos do seu emprego, podem ser avaliados neste quadro dinâmico que envolve elementos de manobra, oportunidades e limitações humanas. Convirá notar que, em cada jogo de guerra, acontece apenas uma das muitas sequências possíveis de decisões e de acontecimentos. O facto de que não só as forças amigas como as inimigas são jogadas apenas por um dos lados, deve também dar muito que pensar, antes das conclusões serem traçadas.
10 Beaufre, André, Strategy for Tomorrow, New York, Crane, Russak, 1974, p.71.
Gerar artigo em pdf
2006-11-19
1019-0
7025
REVISTA MILITAR @ 2025
by CMG Armando Dias Correia